Operation CHARM: Car repair manuals for everyone.
Manuals through 2025 now available!

Our trusted friends have launched a new website named LEMON, which has newer manuals. It also contains all the CHARM manuals.

LEMON is the spiritual successor to CHARM, I recommend you try it!

Link: lemon-manuals.la or lemon-manuals.org.ua

(Some people have issue connecting. LEMON is investigating. For now, use Firefox or change your DNS server)

Or, hide this message: temporarily or permanently

Air Flow Meter/Sensor: Description and Operation



Mass Airflow Sensor

High or Low Input Failure and Ground Monitor

This monitor runs continuously. The voltage from the sensor is compared with failure thresholds that are defined in the software.

If the voltage is below the low threshold, then a timer will be incremented. If this timer exceeds a threshold, then a failure flag is set and a DTC is stored.

If the voltage is over the high threshold, then a timer will be incremented. If this timer exceeds a threshold, then a failure flag is set and a DTC is stored.

For MAF sensor short to ground or open circuit monitoring, then the voltage on the ground pin of the MAF sensor is monitored in the same way as described above.

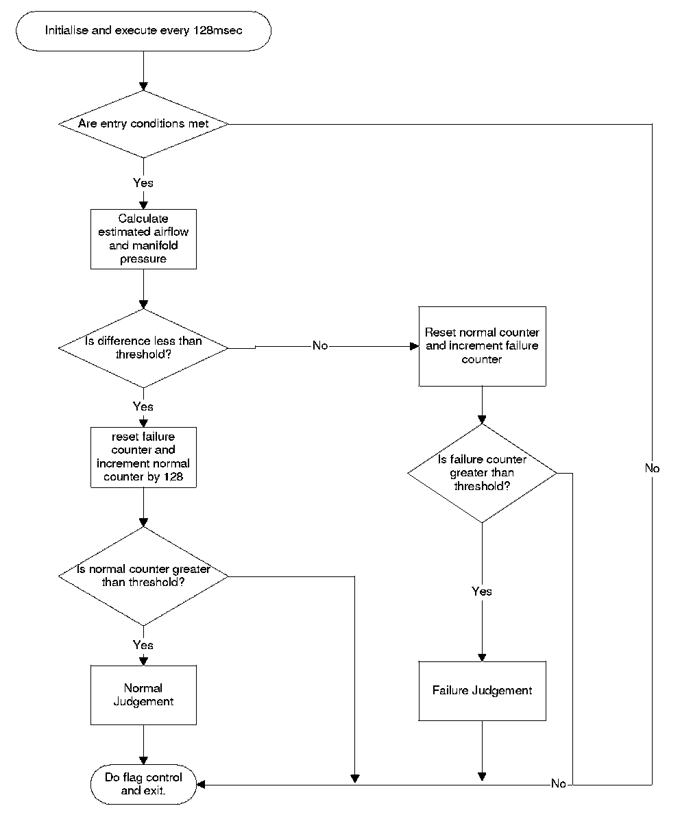
Range / Performance Failure

The monitor runs continuously so long as the entry conditions are met. The MAF sensor monitor compares the measured airflow with an estimated airflow, which is calculated by a model. The model that calculates the estimated airflow uses a look-up table which has engine speed and throttle angle as inputs. These are used to derive base and compensation values for intake air temperature, atmospheric pressure, EGR rate and VVT, from which the estimated airflow is calculated.

Judgements of whether the MAF sensor is behaving correctly are made after the entry conditions have been fulfilled and the differences between the measured and estimated values are below calibrated thresholds. The MAF sensor is faulty if when the entry conditions are met, the difference between the actual and estimated values is greater than a calibrated threshold. The monitor has the ability to make a normal judgement followed by a failed judgement or vice versa as the monitor runs continuously whilst the entry conditions are met.

Flow Chart