Operation CHARM: Car repair manuals for everyone.
Manuals through 2025 now available!

Our trusted friends have launched a new website named LEMON, which has newer manuals. It also contains all the CHARM manuals.

LEMON is the spiritual successor to CHARM, I recommend you try it!

Link: lemon-manuals.la or lemon-manuals.org.ua

(Some people have issue connecting. LEMON is investigating. For now, use Firefox or change your DNS server)

Or, hide this message: temporarily or permanently

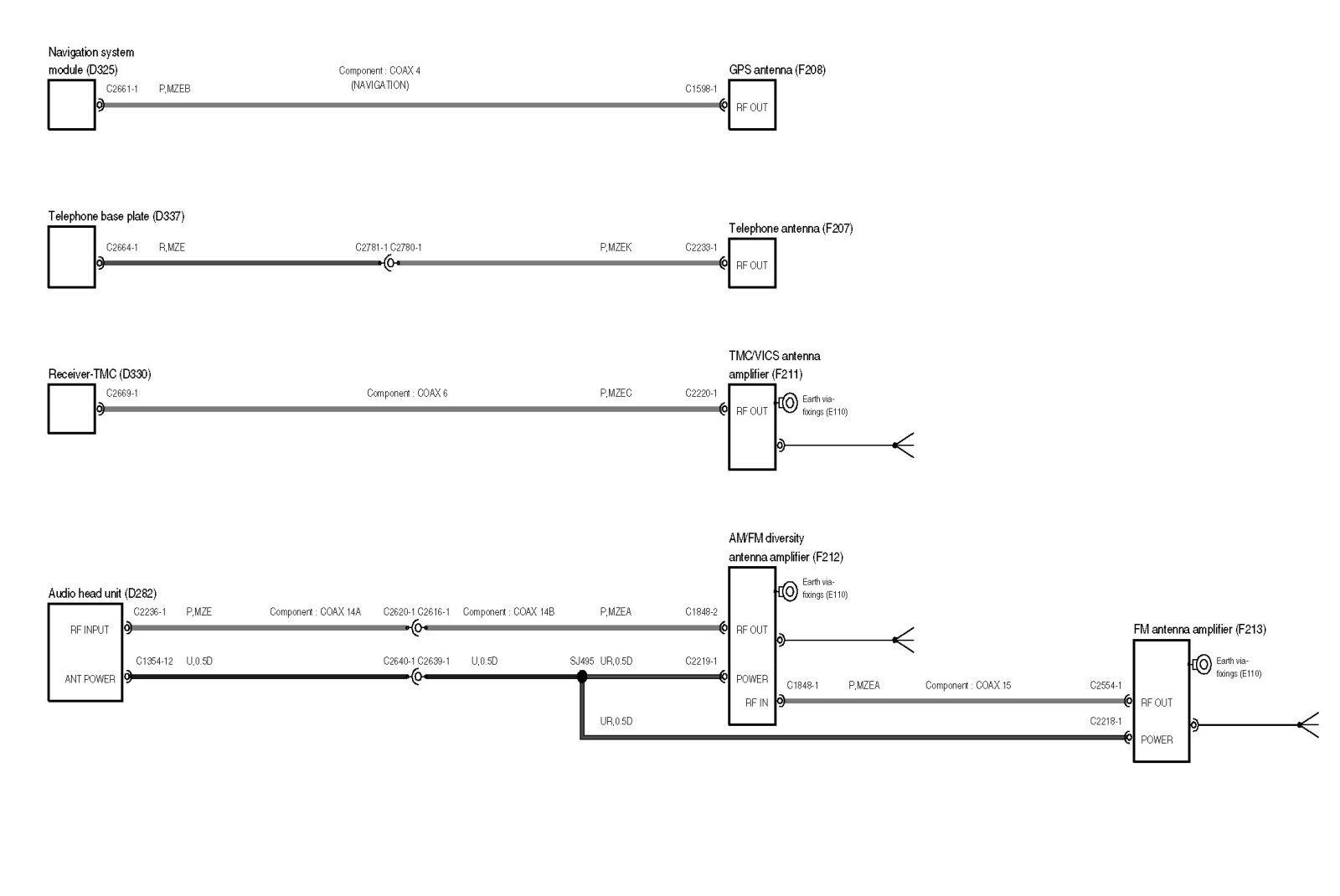
Navigation System



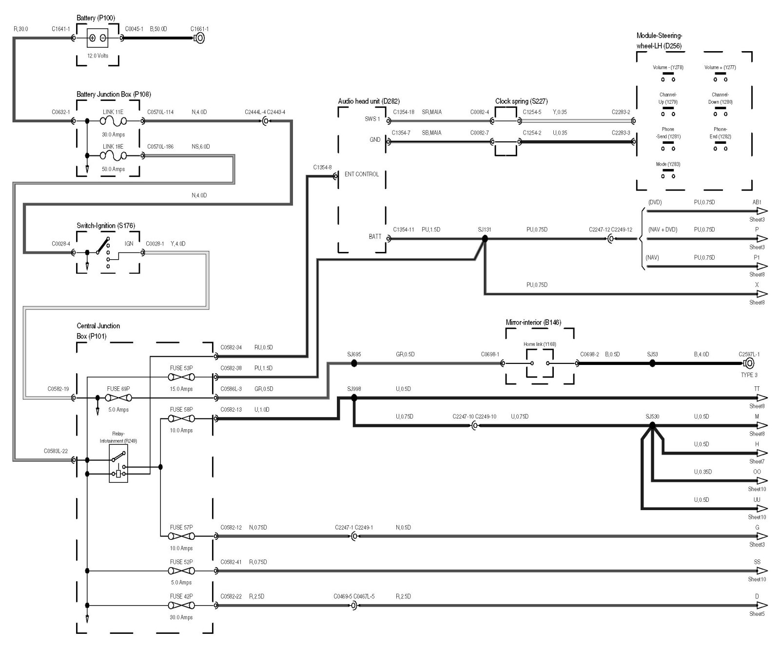
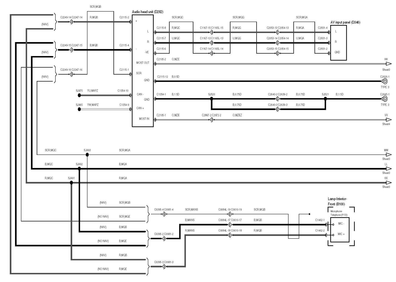
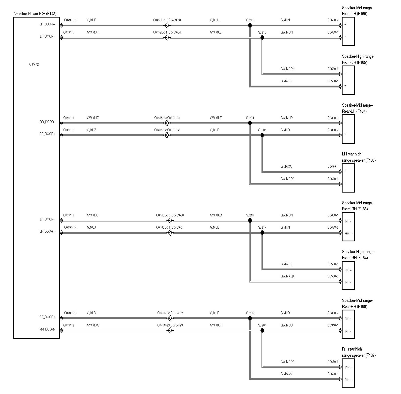
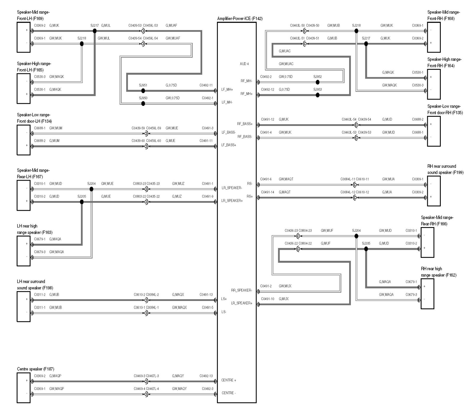
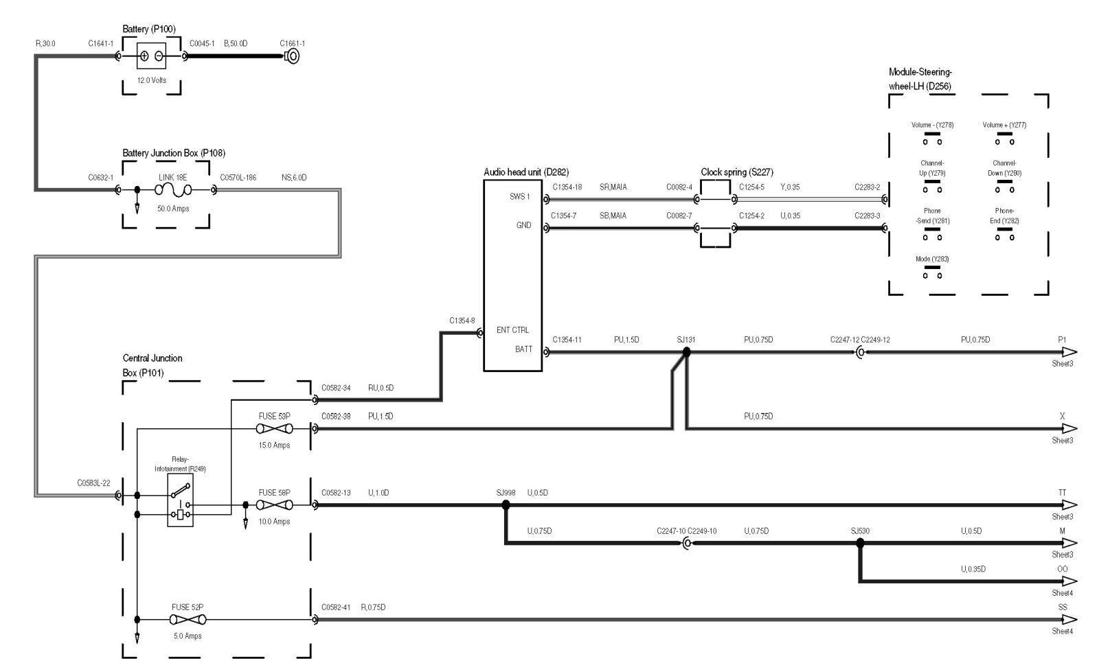
High line - Harman Kardon (Sheet 1):




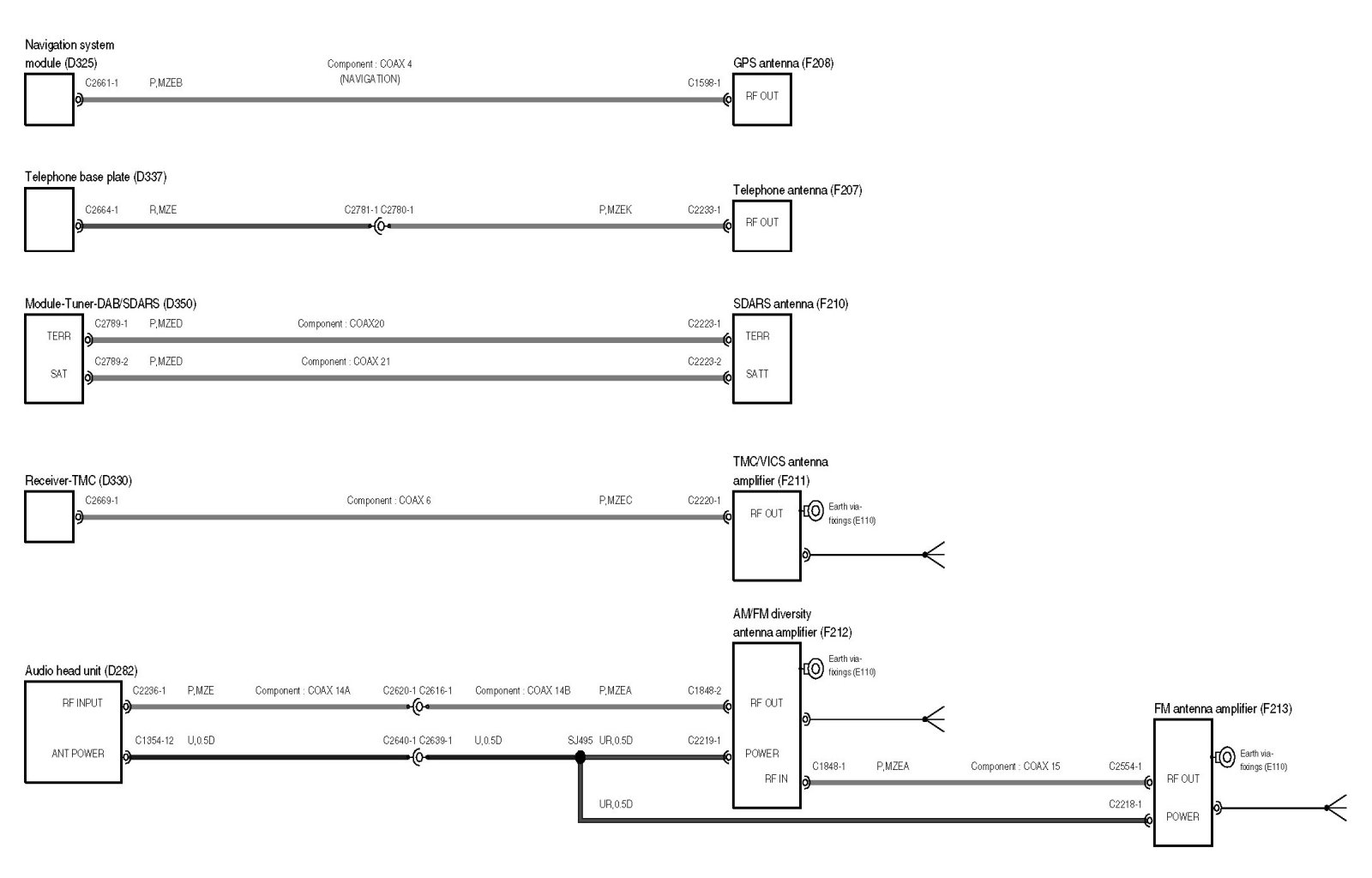
High line - Harman Kardon (Sheet 2):




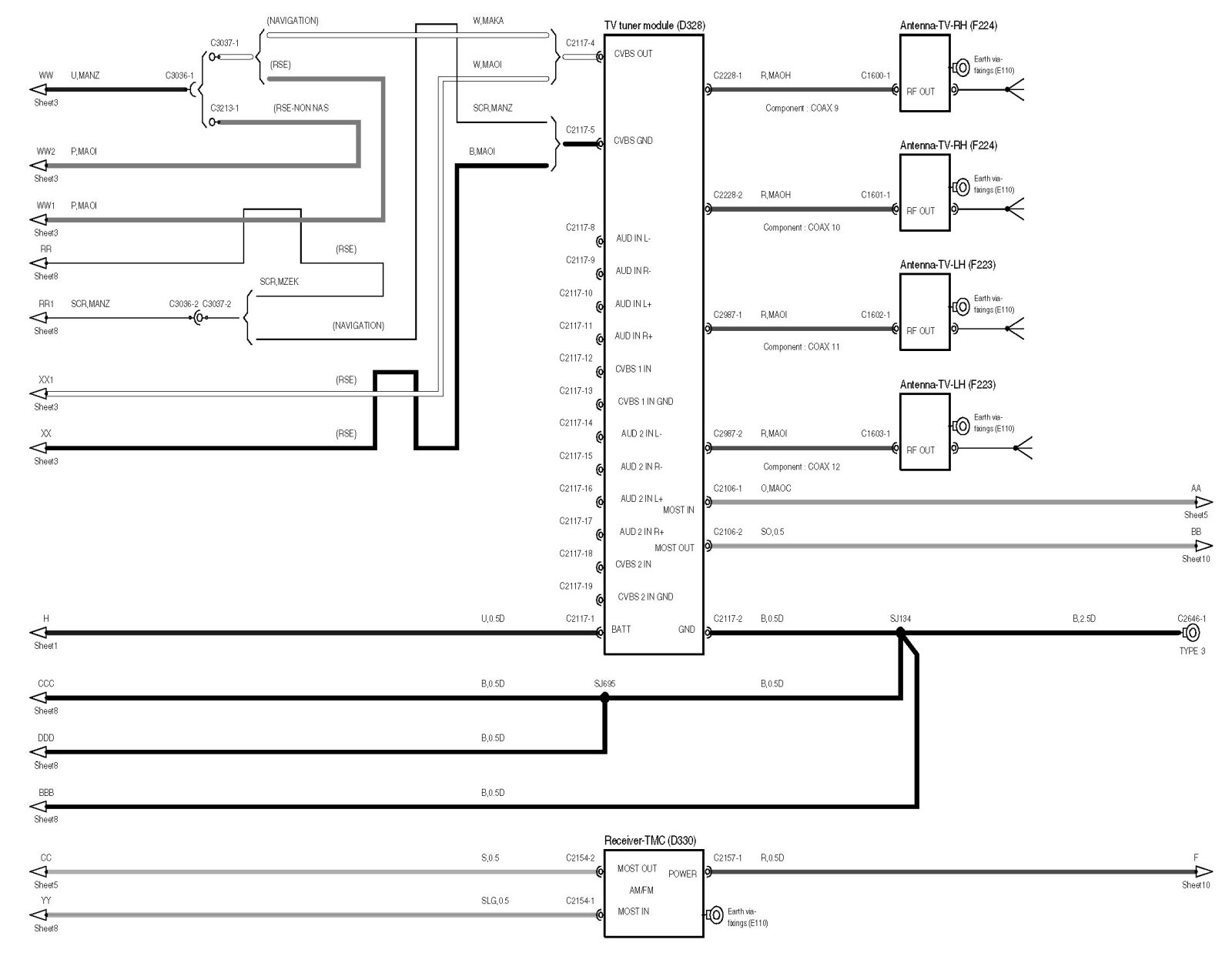
High line - Harman Kardon (Sheet 3):




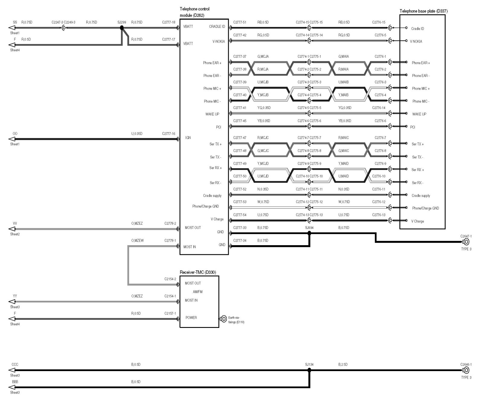
High line - Harman Kardon (Sheet 4):




High line - Harman Kardon (Sheet 5):




High line - Harman Kardon (Sheet 6):




High line - Harman Kardon (Sheet 7):




High line - Harman Kardon (Sheet 8):




High line - Harman Kardon (Sheet 9):




High line - Harman Kardon (Sheet 10):




High line - Harman Kardon (Sheet 11):




Low Line (Sheet 1):




Low Line (Sheet 2):




Low Line (Sheet 3):




Low Line (Sheet 4):




Low Line (Sheet 5):




Low Line (Sheet 6):





Locations: The location views for connectors and components depicted within these diagrams can be found via the connector's base number (i.e. C0570) at Vehicle/Locations/Connectors. Locations

Connector Views: The connector pin out views for connectors depicted within these diagrams can be found via the connector's base number (i.e. C0570) at Vehicle/Diagrams/Connector Views. Connector Views