Operation CHARM: Car repair manuals for everyone.
Manuals through 2025 now available!

Our trusted friends have launched a new website named LEMON, which has newer manuals. It also contains all the CHARM manuals.

LEMON is the spiritual successor to CHARM, I recommend you try it!

Link: lemon-manuals.la or lemon-manuals.org.ua

(Some people have issue connecting. LEMON is investigating. For now, use Firefox or change your DNS server)

Or, hide this message: temporarily or permanently

Only Wireless Control Function Is Inoperative

Only Wireless Control Function Is Inoperative (Prepare New or Normal Transmitter of the Same Type Vehicle)


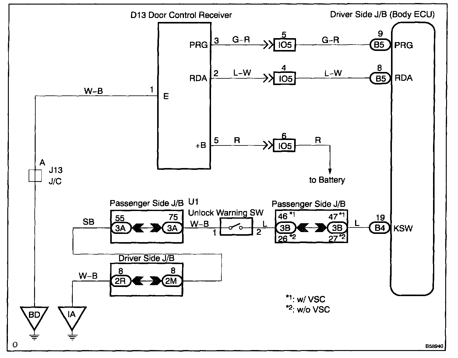
CIRCUIT DESCRIPTION
Door control receiver receives a signal from the transmitter and sends the signal to the body ECU. The MPX body ECU sends a door LOCK (UNLOCK signal to each door lock actuator to control it.

NOTE: Wireless door lock control system use a large-scale body multiplex communications. First of all, confirm the communication function depending on the "how to proceed with troubleshooting", and check that there is no abnormality in the communication system. Then finally proceed with the troubleshooting. Confirm the DTC B1242 before troubleshooting.

Wiring Diagram:






Step 1 - 5:




Step 6:




Step 7 - 8:




Step 9 - 12:




Step 13 - 14:




Step 15 - 16:




Step 17 - 18:




INSPECTION PROCEDURE