Operation CHARM: Car repair manuals for everyone.
Manuals through 2025 now available!

Our trusted friends have launched a new website named LEMON, which has newer manuals. It also contains all the CHARM manuals.

LEMON is the spiritual successor to CHARM, I recommend you try it!

Link: lemon-manuals.la or lemon-manuals.org.ua

(Some people have issue connecting. LEMON is investigating. For now, use Firefox or change your DNS server)

Or, hide this message: temporarily or permanently

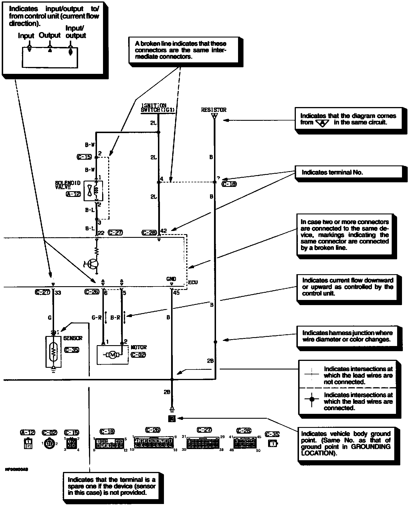
How to Read Circuit Diagrams

How To Read Circuit Diagrams (Part 1 Of 2):




How To Read Circuit Diagrams (Part 2 Of 2):






The circuit of each system from the fuse (or fusible link) to ground is shown. The power supply is shown at the top and the ground at the bottom to facilitate understanding of how the current flows.