Operation CHARM: Car repair manuals for everyone.
Manuals through 2025 now available!

Our trusted friends have launched a new website named LEMON, which has newer manuals. It also contains all the CHARM manuals.

LEMON is the spiritual successor to CHARM, I recommend you try it!

Link: lemon-manuals.la or lemon-manuals.org.ua

(Some people have issue connecting. LEMON is investigating. For now, use Firefox or change your DNS server)

Or, hide this message: temporarily or permanently

Oil Pressure Sensor: Testing and Inspection



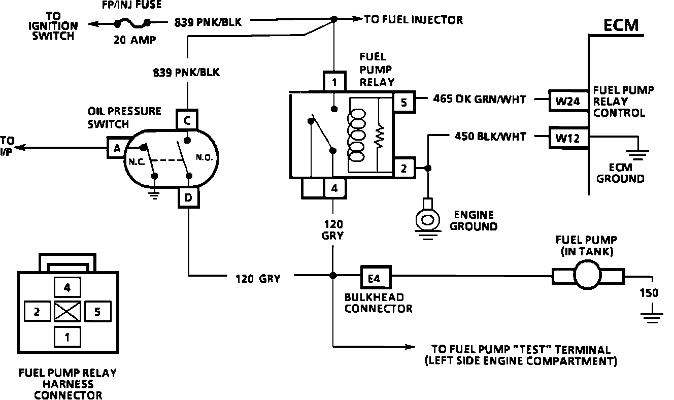
Wiring Diagram For Fuel Pump Relay Circuit:






The oil pressure switch is mounted on the engine. This switch operates as a parallel power supply with the fuel pump relay to supply battery voltage to the fuel pump. Voltage is supplied to the fuel pump after approximately 28 kPa (4 PSI) oil pressure is reached.