Repair and Verify Fix
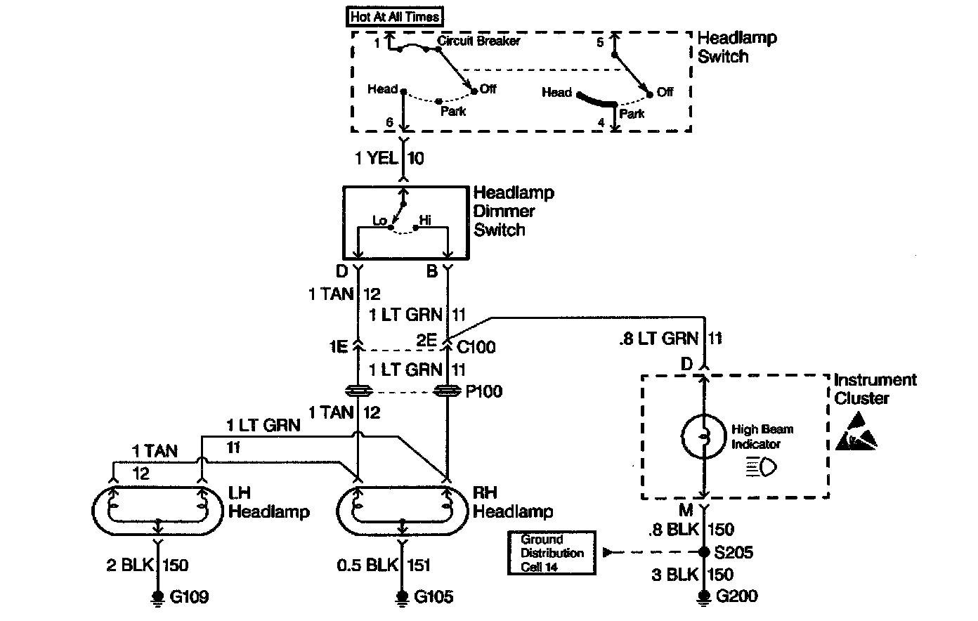
From isolating the root cause, basically the problem has been diagnosed. Using the Component Location Table and the corresponding figure, quickly find C100 and the LT GRN wire, locate the exact trouble point and make the repair.
Check the thoroughness of the repair by performing a final system check on the headlamp circuit. This of course means making sure that both high beams, both low beams, and the high beam indicator are working.