Operation CHARM: Car repair manuals for everyone.
Manuals through 2025 now available!

Our trusted friends have launched a new website named LEMON, which has newer manuals. It also contains all the CHARM manuals.

LEMON is the spiritual successor to CHARM, I recommend you try it!

Link: lemon-manuals.la or lemon-manuals.org.ua

(Some people have issue connecting. LEMON is investigating. For now, use Firefox or change your DNS server)

Or, hide this message: temporarily or permanently

Powertrain Controls




Power, Ground, MIL and DLC




Ignition Controls




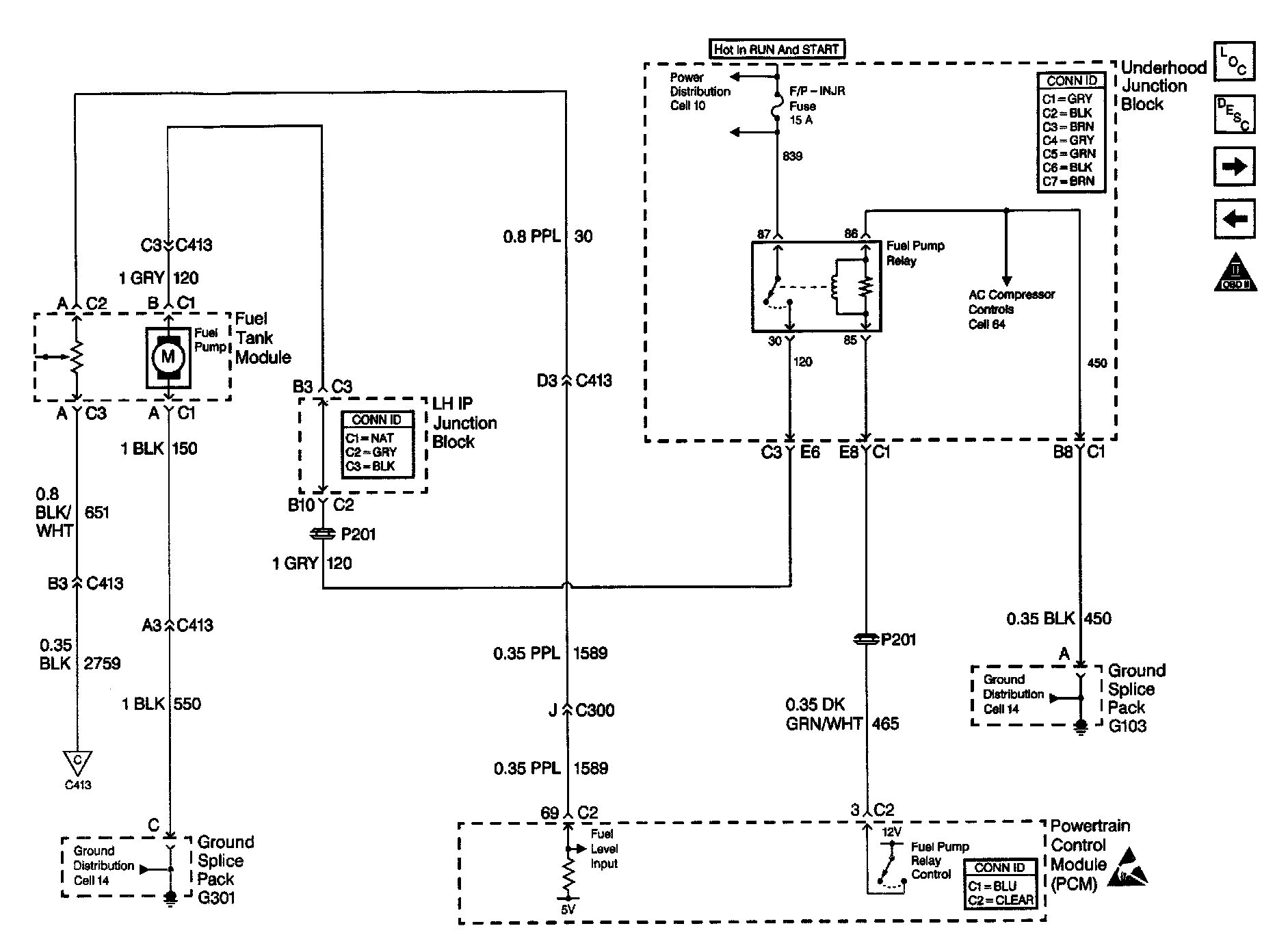
Fuel Controls




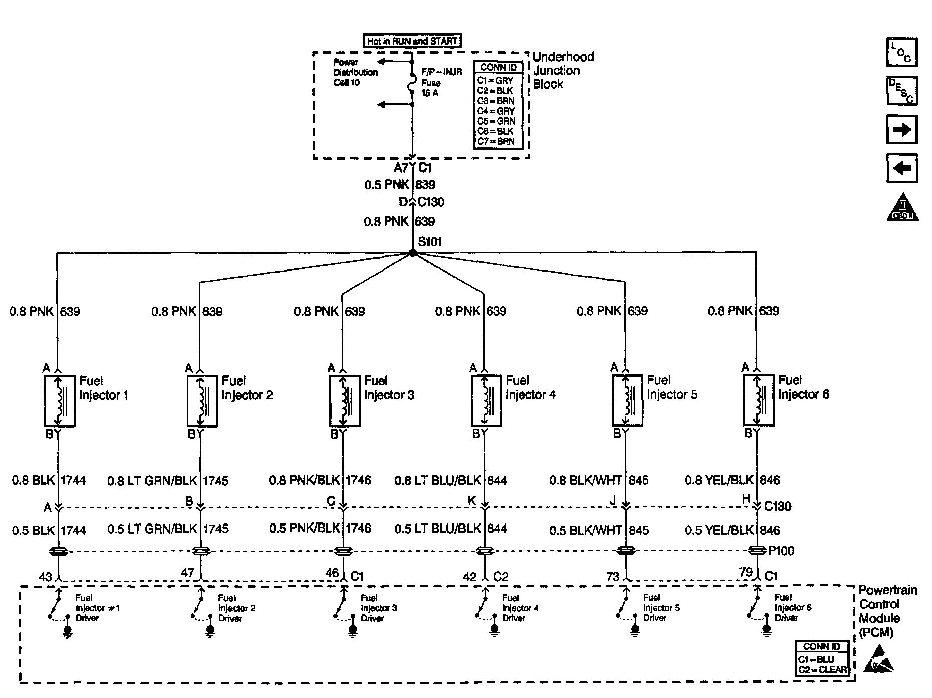
Fuel Injectors




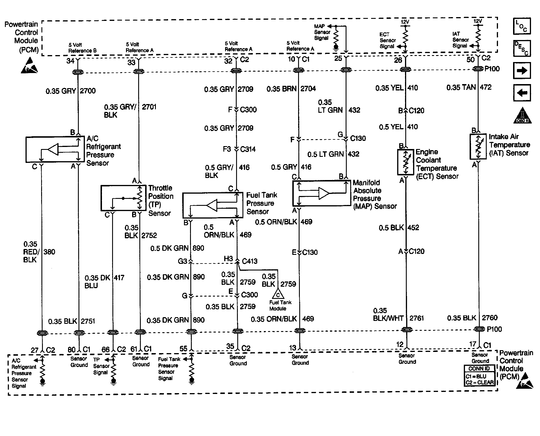
Engine Data Sensors




[1][2]EVAP and EGR Controls




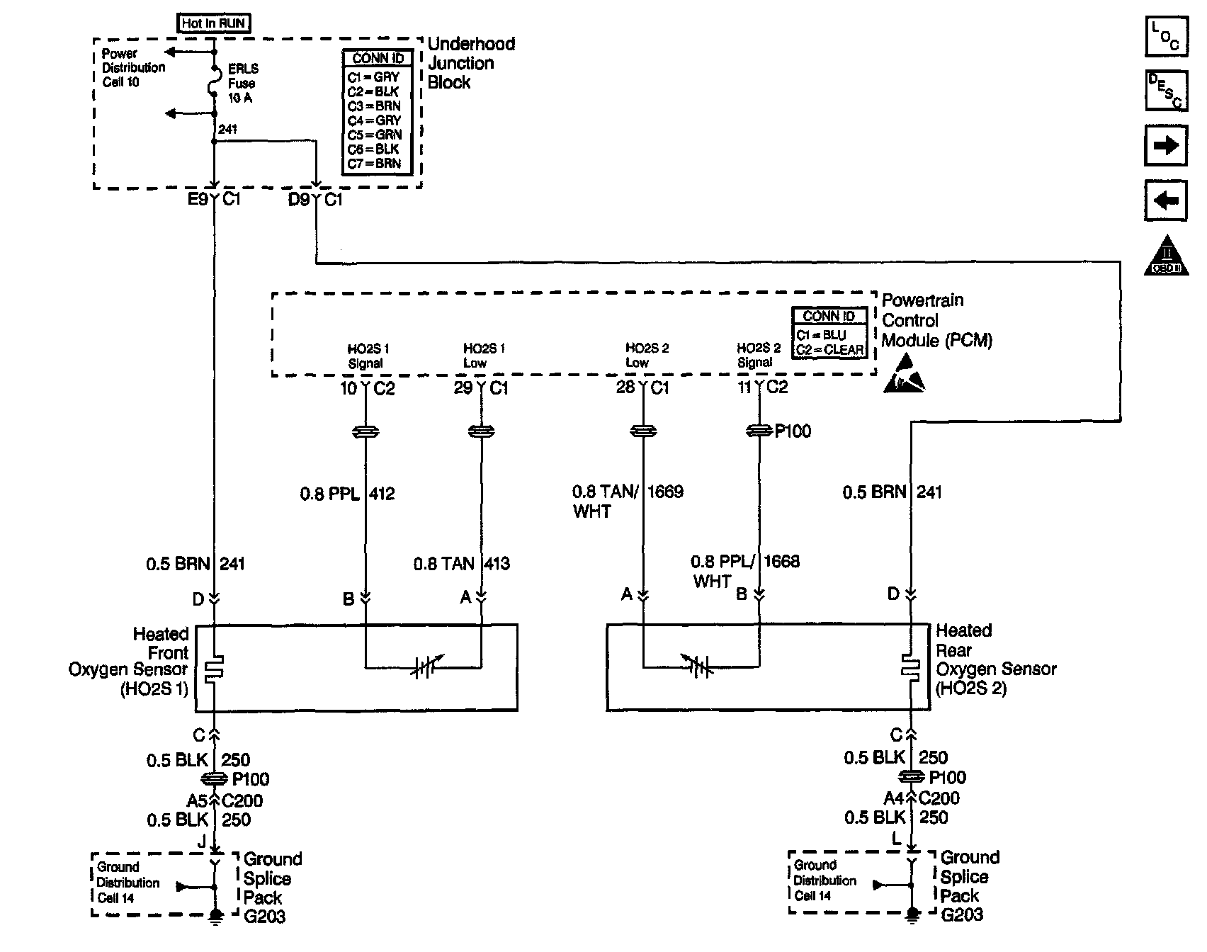
Oxygen Sensors




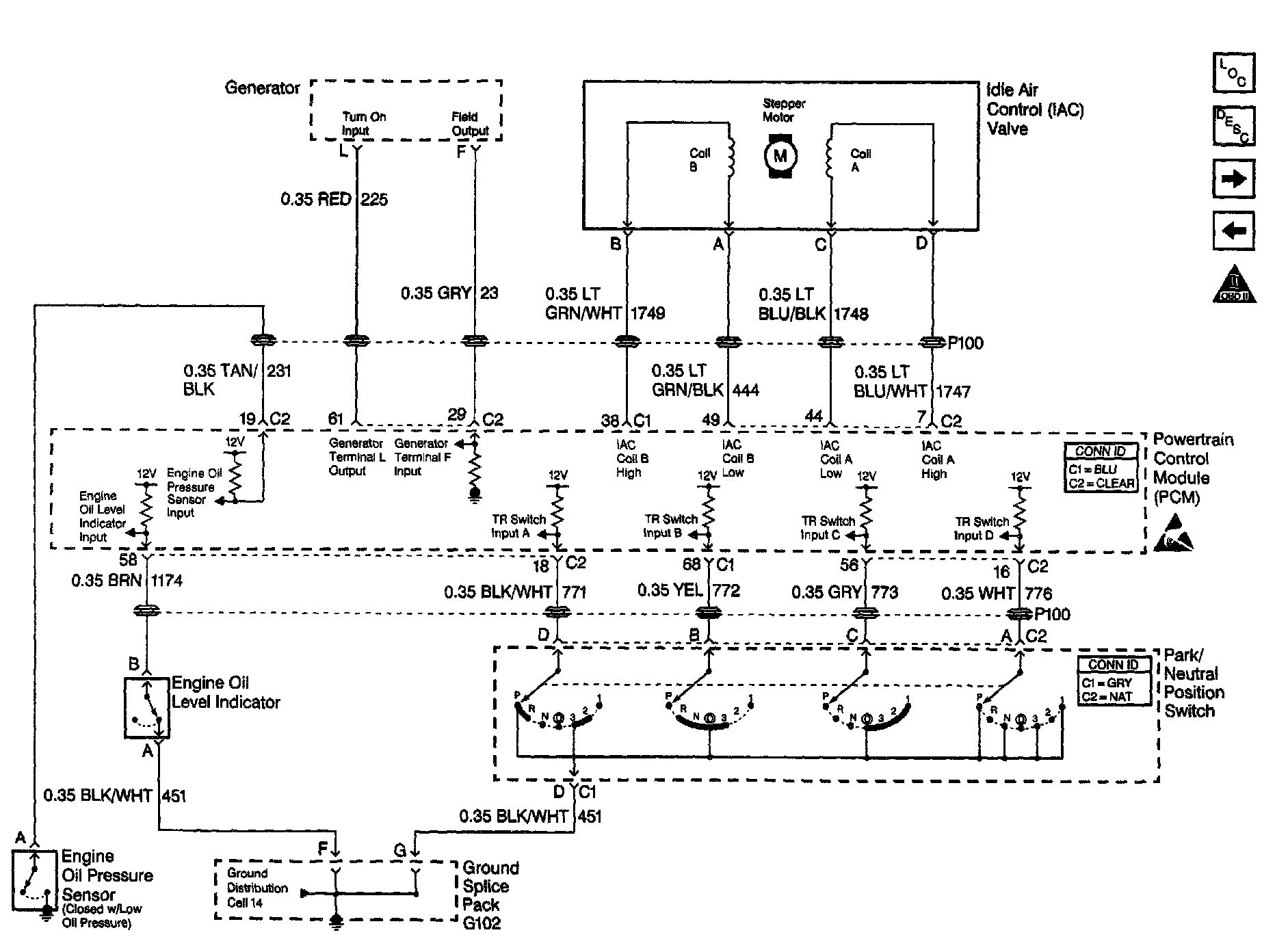
IAC Valve, Generator, TR and Oil Switches




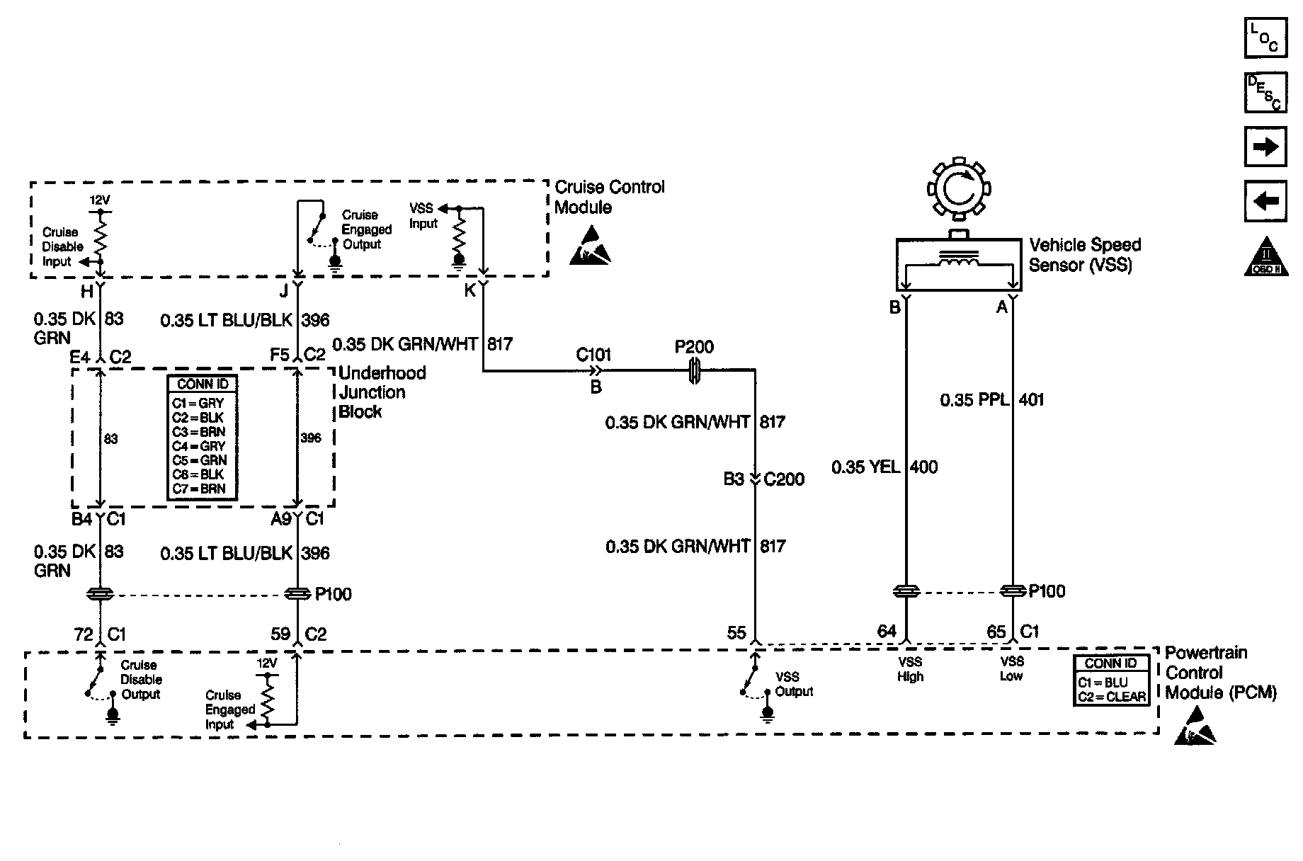
VSS and Cruise Control




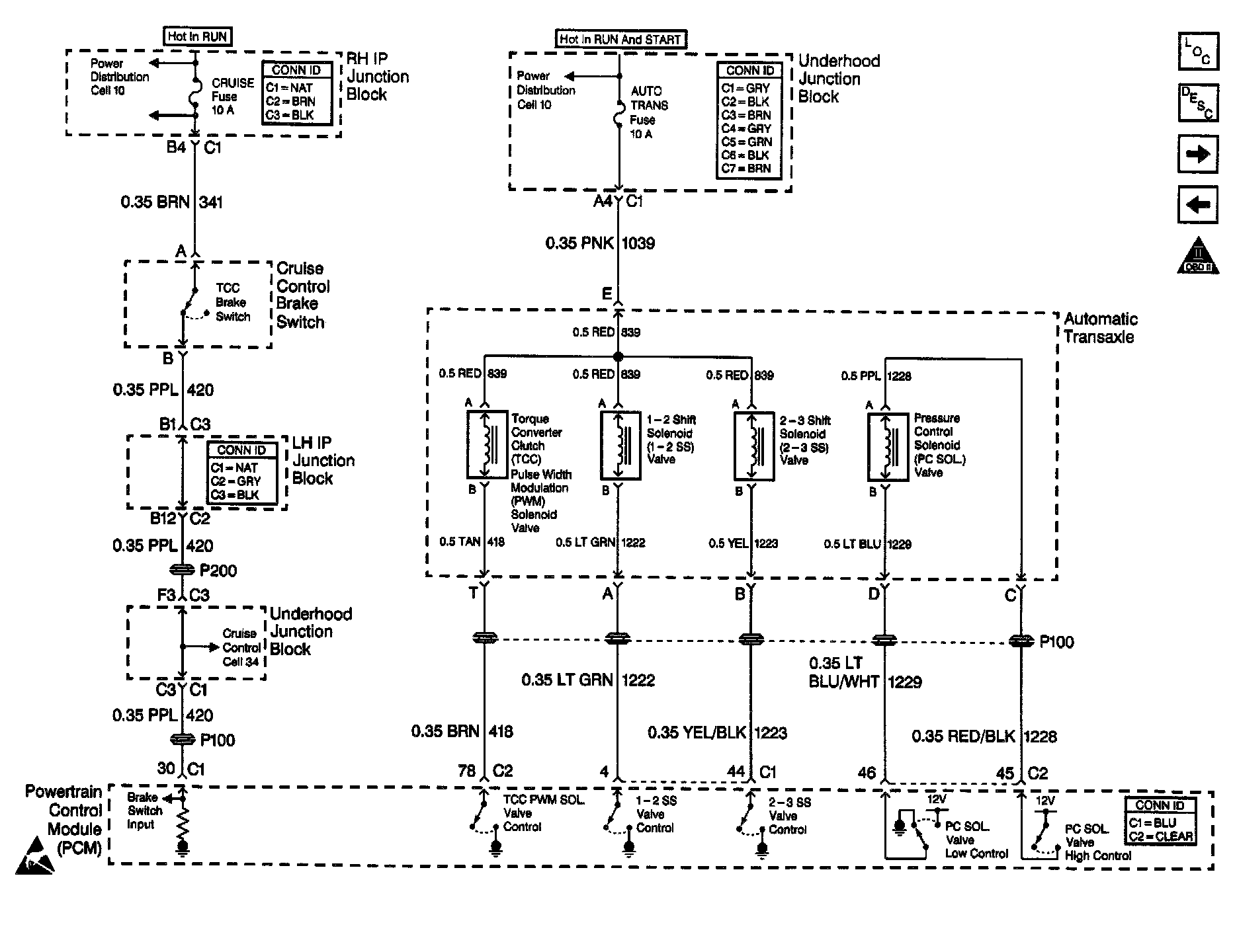
Transaxle Controls - Solenoids




Transaxle Controls - Switches




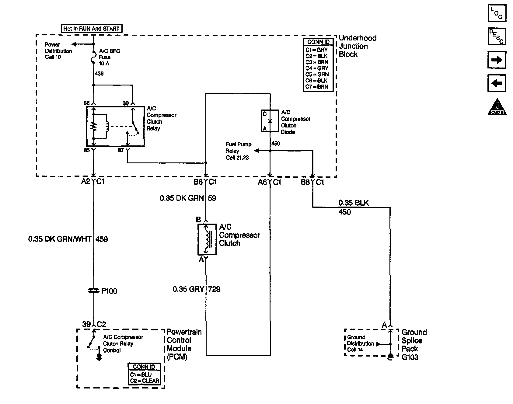
A/C Controls




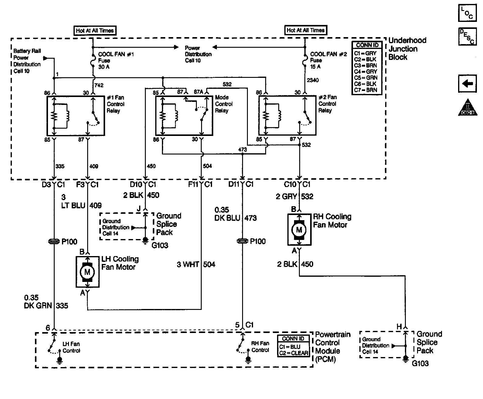
Cooling Fan Controls