Operation CHARM: Car repair manuals for everyone.
Manuals through 2025 now available!

Our trusted friends have launched a new website named LEMON, which has newer manuals. It also contains all the CHARM manuals.

LEMON is the spiritual successor to CHARM, I recommend you try it!

Link: lemon-manuals.la or lemon-manuals.org.ua

(Some people have issue connecting. LEMON is investigating. For now, use Firefox or change your DNS server)

Or, hide this message: temporarily or permanently

Extension Housing: Service and Repair

Case Extension Housing Replacement

Removal Procedure





1. Raise and support the vehicle. Refer to Vehicle Lifting.
2. Disconnect the right drive axle from the transaxle.
3. Remove the transaxle brace.
4. Remove the vehicle speed sensor.
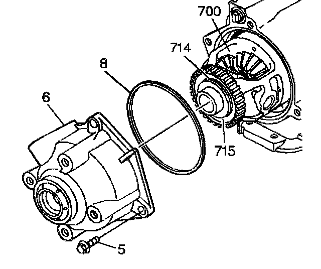
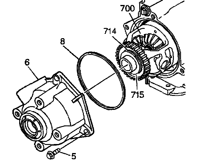
5. Remove the case extension housing bolts (5).
6. Remove the case extension housing (6) with the axle seal and the O-ring (8).





7. Inspect the case extension housing (6) for the following conditions:
^ A damaged or porous sealing surface for the case extension seal
^ A damaged or porous sealing surface for the vehicle speed sensor
^ A damaged or porous sealing surface for the right drive axle oil seal
^ A damaged or porous sealing surface for the case extension housing
^ A damaged or worn differential carrier bushing or output shaft bearing
^ Damaged bolt holes
^ Inspect the drive axle seal and replace if necessary

Installation Procedure





1. If removed, install the drive axle seal.
2. Install the case extension housing (6) with the axle seal and with the O-ring (8).

Notice: Refer to Fastener Notice in Service Precautions.

3. Install the case extension housing bolts (5).
^ Tighten the bolts (5) to 36 Nm (27 ft. lbs.).
4. Install the vehicle speed sensor.
5. Install the transaxle brace.
6. Connect the right drive axle to the transaxle.
7. Lower the vehicle.

Notice: Do NOT overfill the transaxle. The overfilling of the transaxle causes foaming, loss of fluid, shift complaints, and possible damage to the transaxle.

8. Adjust the fluid level.
9. Inspect for completion of the repairs.
10. Inspect for fluid leaks.