Operation CHARM: Car repair manuals for everyone.
Manuals through 2025 now available!

Our trusted friends have launched a new website named LEMON, which has newer manuals. It also contains all the CHARM manuals.

LEMON is the spiritual successor to CHARM, I recommend you try it!

Link: lemon-manuals.la or lemon-manuals.org.ua

(Some people have issue connecting. LEMON is investigating. For now, use Firefox or change your DNS server)

Or, hide this message: temporarily or permanently

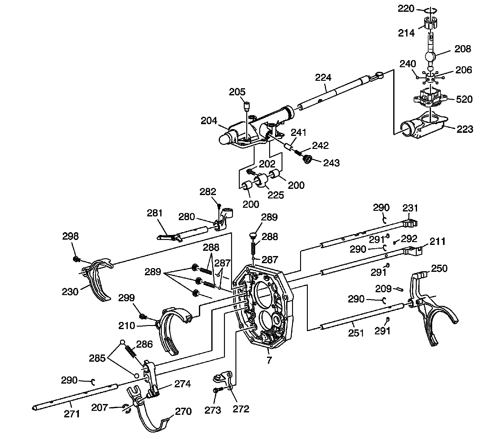
Shift Control and Shift Components



Disassembled Views (Solstice)

Shift Control and Shift Components:





7 - Transmission Intermediate Case
200 - Manual Transmission Control Lever Washer
202 - Shift Shaft Detent Plug
204 - Shift Control Housing
205 - Vent
206 - Manual Transmission Control Lever Insulator
207 - Reverse Shift Fork Retaining Ring
208 - Manual Transmission Control Lever
209 - 5th Shift Fork Pin
210 - 1st/2nd Shift Fork
211 - 1st/2nd Shift Shaft
214 - Transmission Shift Control Lever Boot
220 - Transmission Shift Control Lever Spring
223 - Shift Control Shaft Boot
224 - Shift Control Shaft
225 - Shift Shaft Detent
230 - 3rd/4th Shift Fork
231 - 3rd/4th Shift Shaft
240 - Rubber Balls
241 - Shift Control Housing Detent
242 - Shift Control Housing Detent Plug Spring
243 - Shift Control Housing Detent Plug
250 - 5th/Reverse Shift Fork Assembly
251 - 5th Shift Shaft
270 - Reverse Shift Fork
271 - Reverse Shift Shaft
272 - Reverse Shift Fork Bracket
273 - Reverse Shift Fork Bracket Bolt/Screw
274 - Reverse Shift Lever
280 - Shift Control Lever Select Socket
281 - Shift Control Select Shaft
282 - Shift Control Lever Socket Bolt/Screw
285 - Reverse Shift Shaft Detent Ball
286 - Reverse Shift Shaft Detent Spring
287 - Shift Shaft Detent Ball
288 - Shift Shaft Detent Spring
289 - Shift Shaft Detent Plug
290 - Transmission Shift Fork Retaining Ring
291 - 1st/2nd Shift Shaft Pin
291 - 3rd/4th Shift Shaft Pin
291 - Shift Shaft Interlock Pin
292 - 1st/2nd Shift Shaft Fork Pin
298 - 3rd/4th Shift Fork Bolt/Screw
299 - 1st/2nd Shift Fork Bolt/Screw
520 - Manual Transmission Control Assembly