Operation CHARM: Car repair manuals for everyone.
Manuals through 2025 now available!

Our trusted friends have launched a new website named LEMON, which has newer manuals. It also contains all the CHARM manuals.

LEMON is the spiritual successor to CHARM, I recommend you try it!

Link: lemon-manuals.la or lemon-manuals.org.ua

(Some people have issue connecting. LEMON is investigating. For now, use Firefox or change your DNS server)

Or, hide this message: temporarily or permanently

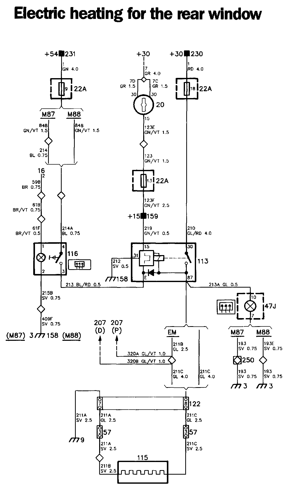
Rear Defogger: Locations

Rear Window Heating Components:




Rear Window Heating Diagrams:




Locations of components

3 Earthing point, facia
At the left-hand front speaker socket

9 Earthing point
In the luggage compartment, at the left-hand light cluster

16 Instrument lighting rheostat
On the left-hand side of the facia

20 Ignition switch
On the right-hand side of the steering column

22A Fuse board
Behind the access panel in the glove compartment

47J Indicating lamp for the rear-window electric heater
In the combined instrument, on the circuit board for indicating and warning lamps

57 Three-pole connector
Two in the luggage compartment lid

113 Relay for the electric heater for the rear window
In the electrical distribution box behind the glove compartment

115 Electric heater for the rear window

116 Switch for the rear window heating
On the heater control panel

122 Eight-pole connector
At the left-hand rear wheel housing

158 Negative distribution terminal
In the electrical distribution box behind the glove compartment

159 Distribution terminal +15
In the electrical distribution box behind the glove compartment

207 Electric heater for left-hand outer rear-view mirror
(126)

207 Electric heater for right-hand outer rearview mirror
(127)

230 Distribution terminal +30
In the electrical distribution box behind the glove compartment

231 Distribution terminal +54
In the electrical distribution box behind the glove compartment

Operation
The electric heating for the rear window can be switched on and off by means of a switch on the heater control panel. On cars with Automatic Climate Control (ACC), the heating is switched on from the ACC system. Heating elements 207 in electrically heated outer rear-view mirrors 126 left-hand side) and 127 (right-hand side) will be energized when the heating element for the rear window is switched on.

The supply is taken from fuse 18 to terminal 30 of relay 113. When the ignition switch is in the drive position, power will also be supplied across fuse 13 to terminal 15 of relay 113 and across fuse 9 to spring-loaded switch 116.

Cars with ACC are equipped with an ordinary relay instead of time-delay relay 113.

When the switch is depressed, power will be supplied to terminal E of the relay, and the relay will be energized. From terminal 87 of the relay, current will flow through electric heater 115 for the rear window and through the heaters, if any, for the outer rear-view mirrors, to earth and to indicating lamp 47J. The relay has a time-delay function and will keep the circuit closed for ten minutes, after which it will trip.

If the ignition switch is set to the locked position while the heater for the rear window is switched on, the circuit to terminal 15 of the relay will be opened. The relay will then interrupt the power supply to the electric heater for the rear window, the indicating lamp and the heaters for the outer rear-view mirrors.

For particulars of the rear-view mirror connections, see also the section entitled "Electrically operated and heated rear-view mirrors".

Fault-tracing hints
The heater element in the rear window and the elements in the rear-view mirrors will be operative as soon as the ignition switch is set to the drive position.

1. Check fuses 9, 13 and 18 and check that the supplies to them are live. The supply to fuse 18 is taken directly from terminal +30.
2. Check the voltage at terminals 15 and 30 of relay 113.
3. Check the voltage at terminal E of relay 113 while switch 116 is depressed.
4. Actuate relay 113 and check the voltage at terminal 87 of the relay and at the terminals for the rear window heater and outer rear-view mirror heaters.
5. Check the connectors, wiring and earth connections.

If the circuit to the diode of relay 113 is open, the holding circuit of the relay will be inoperative.