Operation CHARM: Car repair manuals for everyone.
Manuals through 2025 now available!

Our trusted friends have launched a new website named LEMON, which has newer manuals. It also contains all the CHARM manuals.

LEMON is the spiritual successor to CHARM, I recommend you try it!

Link: lemon-manuals.la or lemon-manuals.org.ua

(Some people have issue connecting. LEMON is investigating. For now, use Firefox or change your DNS server)

Or, hide this message: temporarily or permanently

Oil Level Sensor: Service and Repair

Oil Level Switch

REMOVAL

1) Disconnect the ground cable from battery.





2) Lift up the vehicle.
3) Remove the under cover.
4) Drain the engine oil.
5) Disconnect the oil level switch connector from the engine harness, and remove the clip (A) securing the harness.





6) Remove clip (A) from the oil pan upper, and remove the oil level switch.





INSTALLATION

Install in the reverse order of removal.

NOTE:
^ Use new O-rings.
^ Apply a coat of engine oil to the O-rings.

Tightening torque:
6.4 Nm (0.7 kgf-m, 4.7 ft-lb)

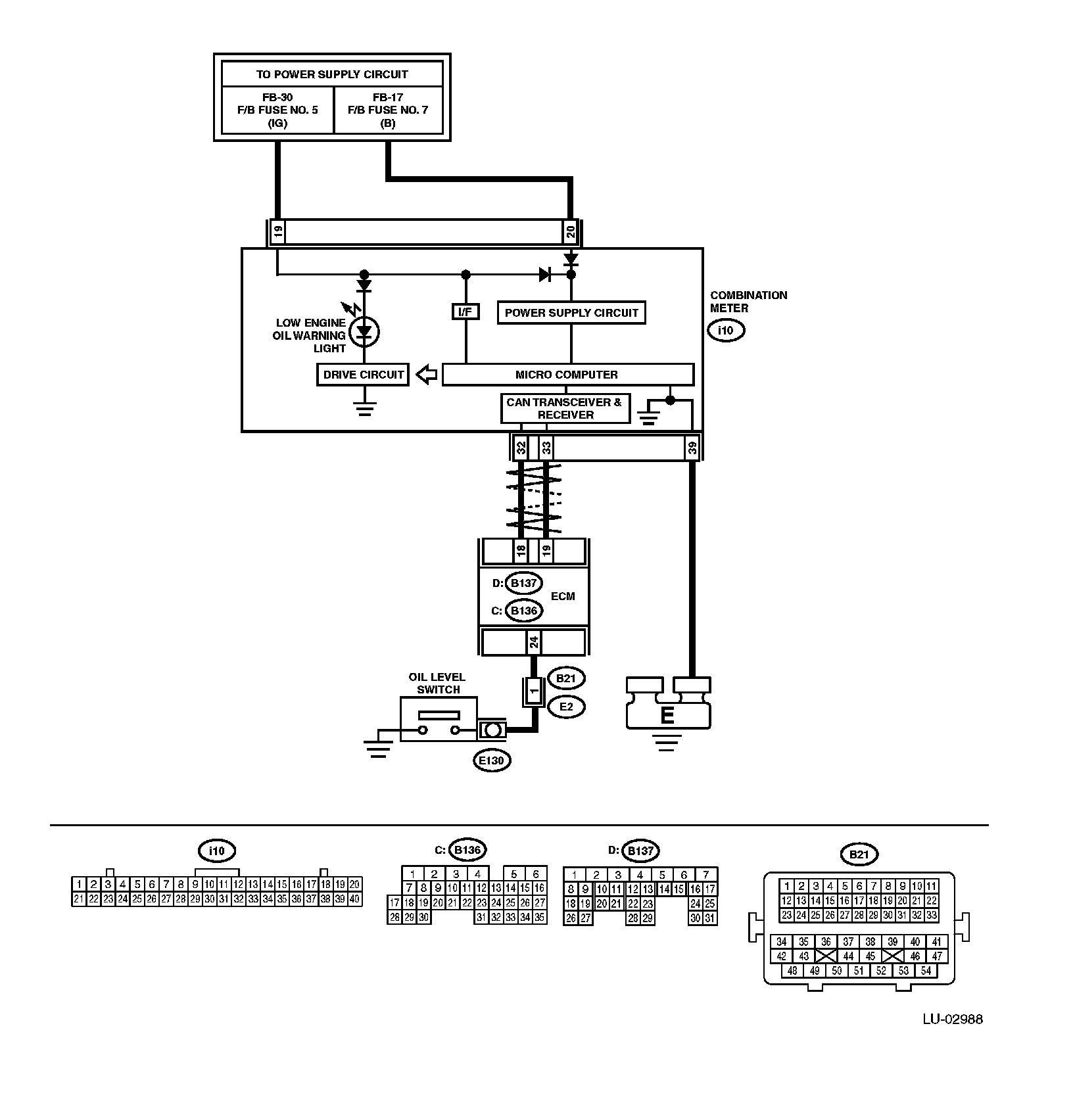
WIRING DIAGRAM





INSPECTION

INSPECTION WHILE LOW ENGINE OIL LEVEL WARNING LIGHT IS ON














OTHER INSPECTIONS

1) Check that the oil level switch does not have deformation, cracks, or damage.
2) Check the oil level switch installation part for oil leakage and oil seepage.