Operation CHARM: Car repair manuals for everyone.
Manuals through 2025 now available!

Our trusted friends have launched a new website named LEMON, which has newer manuals. It also contains all the CHARM manuals.

LEMON is the spiritual successor to CHARM, I recommend you try it!

Link: lemon-manuals.la or lemon-manuals.org.ua

(Some people have issue connecting. LEMON is investigating. For now, use Firefox or change your DNS server)

Or, hide this message: temporarily or permanently

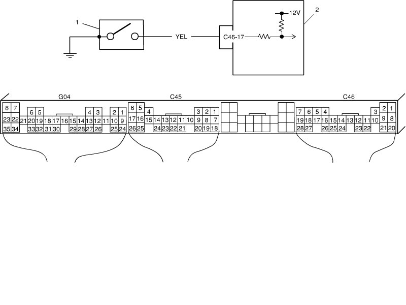
Power Steering Pressure Signal: Testing and Inspection






Power Steering Pressure (PSP) Switch Signal Circuit Check










Troubleshooting

1.
Do you have SUZUKI scan tool?
YES
Go to Step 2.
NO
Go to Step 3.

2. PSP switch signal circuit check

Connect SUZUKI scan tool to DLC with ignition switch OFF.
Start engine and select "DATA LIST" mode on scan tool.
Check power steering pressure switch for operation.

Engine running and steering
wheel at straight-ahead position: OFF
wheel turned to the right or left as far as it stops: ON

Is it in good condition?
YES
Signal circuit is in good condition.
NO
Go to Step 4.

3. PSP switch signal circuit check

Turn ignition switch ON.
Check for voltage at terminal "C46-17" of ECM connector connected.

Engine running and steering
wheel at straight-ahead position: 10 - 4 V
wheel turned to the right or left as far as it stops: 0 - 1 V

Is each voltage as specified?
YES
Signal circuit is in good condition.
NO
Go to Step 4.

4. Check wire harness.

Turn ignition switch OFF and disconnect PSP switch connector.
Check for proper connection to PSP switch.
If OK, then check voltage at "YEL" wire terminal with ignition switch ON.






Is it 10 - 14 V?
YES
Power steering pressure switch malfunction or power steering system malfunction.
NO
"YEL" wire open or shorted to ground or Poor "C51-17" connection.
If wire and connection are OK, substitute a known-good ECM and recheck.