Operation CHARM: Car repair manuals for everyone.
Manuals through 2025 now available!

Our trusted friends have launched a new website named LEMON, which has newer manuals. It also contains all the CHARM manuals.

LEMON is the spiritual successor to CHARM, I recommend you try it!

Link: lemon-manuals.la or lemon-manuals.org.ua

(Some people have issue connecting. LEMON is investigating. For now, use Firefox or change your DNS server)

Or, hide this message: temporarily or permanently

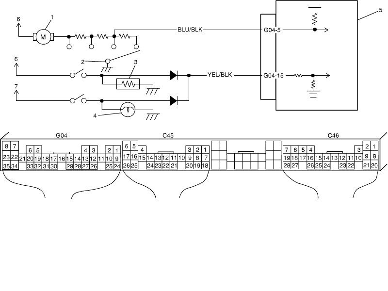
Electric Load Signal Circuit Check






Electric Load Signal Circuit Check










Troubleshooting

1.
Do you have SUZUKI scan tool?
YES
Go to Step 2.
NO
Go to Step 3.

2. Check electric load signal circuit.

Connect SUZUKI scan tool to DLC with ignition switch OFF.
Start engine and select "DATA LIST" mode on scan tool.
Check electric load signal under following each condition.

SUZUKI Scan tool
Ignition switch ON, Small light, heater blower fan and rear defogger all turned OFF: OFF
Ignition switch ON, Small light, heater blower fan and rear defogger all turned ON: ON

Is check result satisfactory?
YES
Electric load signal circuit is in good condition.
NO
"YEL/BLK" and/or "BLU/BLK" circuit open or short, electric load diodes malfunction or each electric load circuit malfunction.

3. Check electric load signal circuit.

Turn ignition switch ON.
Check voltage at each terminals "G04-15" and "G04-5" of ECM connector connected, above each condition.

Voltage at "G04-15"
Ignition switch ON, Small light, heater blower fan and rear defogger all turned OFF: 0 V
Ignition switch ON, Small light, heater blower fan and rear defogger all turned ON: 10 - 14 V

Voltage at "G04-5"
Ignition switch ON, Small light, heater blower fan and rear defogger all turned OFF: 10 - 14 V
Ignition switch ON, Small light, heater blower fan and rear defogger all turned ON: 0 V

Is each voltage as specified?
YES
Electric load signal circuit is in good condition.
NO
"YEL/BLK" and/or "BLU/BLK" circuit open or short, electric load diodes malfunction or each electric load circuit malfunction.