Operation CHARM: Car repair manuals for everyone.
Manuals through 2025 now available!

Our trusted friends have launched a new website named LEMON, which has newer manuals. It also contains all the CHARM manuals.

LEMON is the spiritual successor to CHARM, I recommend you try it!

Link: lemon-manuals.la or lemon-manuals.org.ua

(Some people have issue connecting. LEMON is investigating. For now, use Firefox or change your DNS server)

Or, hide this message: temporarily or permanently

Oxygen Sensor Monitoring



.07.00.00 Oxygen Sensor Monitoring

.07.01.00 Calibrations with ASIC CJ 110

.07.01.01 General Description
The Lambda control consists of a linear Oxygen sensor upstream catalyst and a 2 point oxygen sensor downstream catalyst.

.07.01.02 Monitoring function description

The sensors are monitored by several single monitoring procedures under the following basic conditions.
- engine operates in a specific range of speed/load map and
- modelled catalyst temperature is above a specific value

The following checks will be performed on the linear oxygen sensor upstream catalyst:

Heater Coupling Check (P0130)
This monitoring will detect any short circuits between sensor heater and the Nernst cell of the Oxygen sensor by monitor the Lambda signal. The amplitude signal of Lambda is untypical and changed in the same velocity than heater duty cycle.

Response Check (P0133)
Any change in the dynamic behaviour of the Oxygen sensor due to ageing, heater fault or contamination will be detected by check of actual amplitude ratio check with stored values.

Signal activity and rationality checks (P0130)
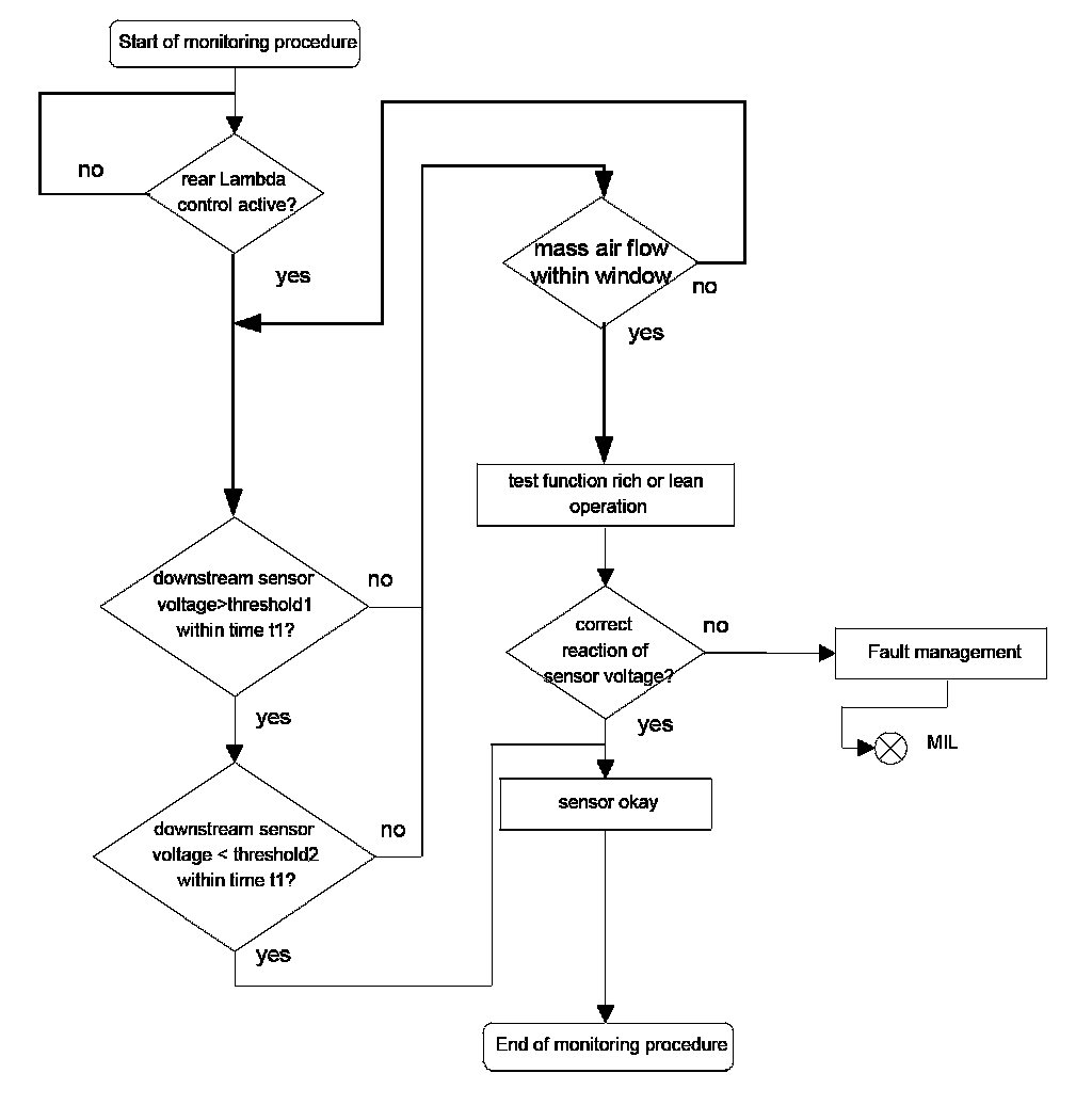
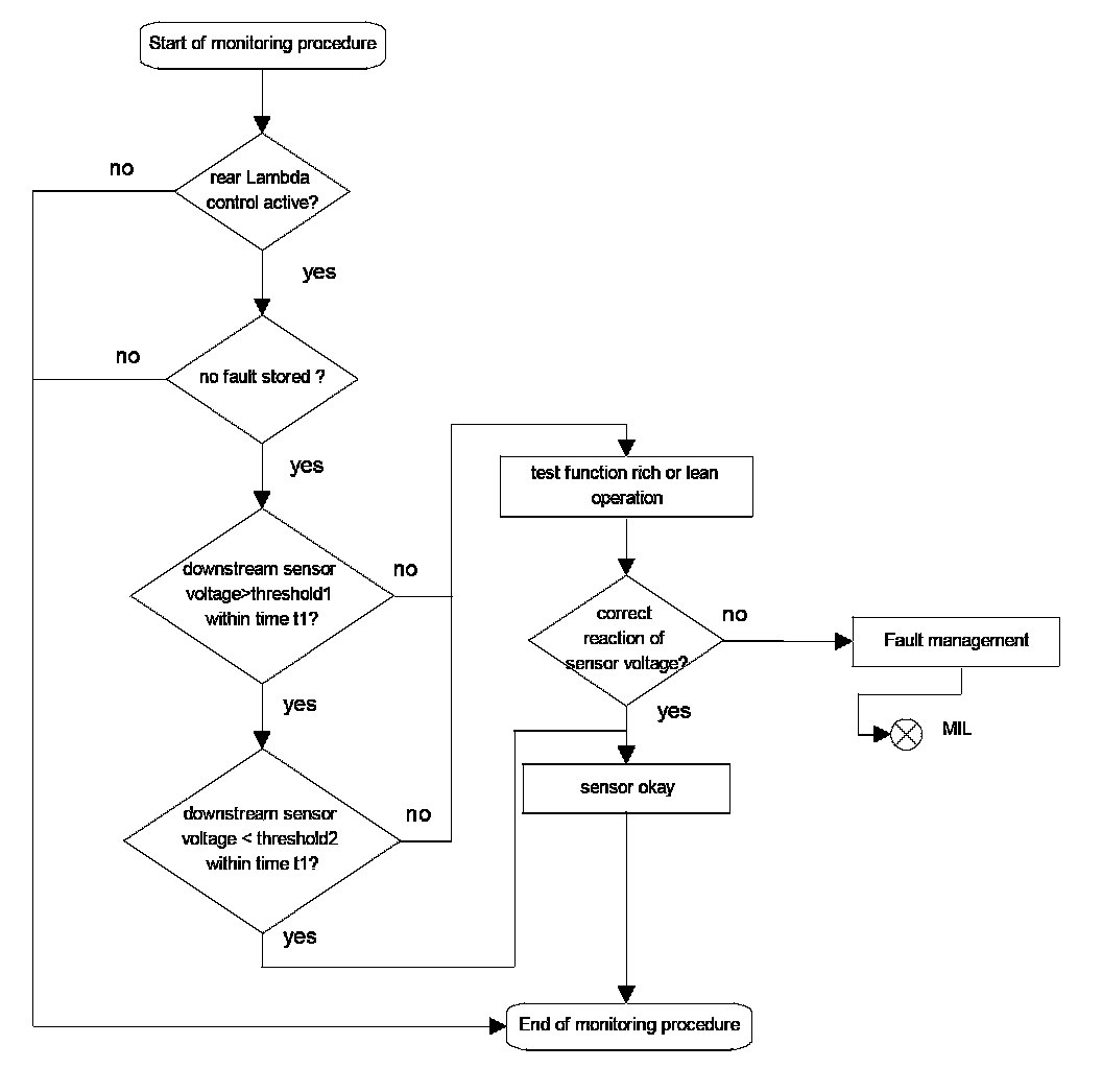
The Lambda value of oxygen sensor upstream catalyst is compared to the sensor voltage downstream catalyst. Additionally, a check is performed by checking the sensor voltage range. Three diagnostics paths cover the air fuel ratio range of Lambda value (e.g. Lambda=1, lean, rich). A corresponding reaction of sensor voltage downstream catalyst is expected. (see chart)

The following checks will be performed on the oxygen sensor downstream catalyst:

Oscillation Check (P0139)
The function checks whether the sensor output voltage of oxygen sensor downstream catalyst always remains above or below a specified threshold.

Fuel cut off Check (P0139)
During coasting, the ECM is monitoring the downstream sensor voltage which has to go under a specific lean threshold.

Output voltage (P0137), Short to battery ( P0138) and signal activity check (P0140)
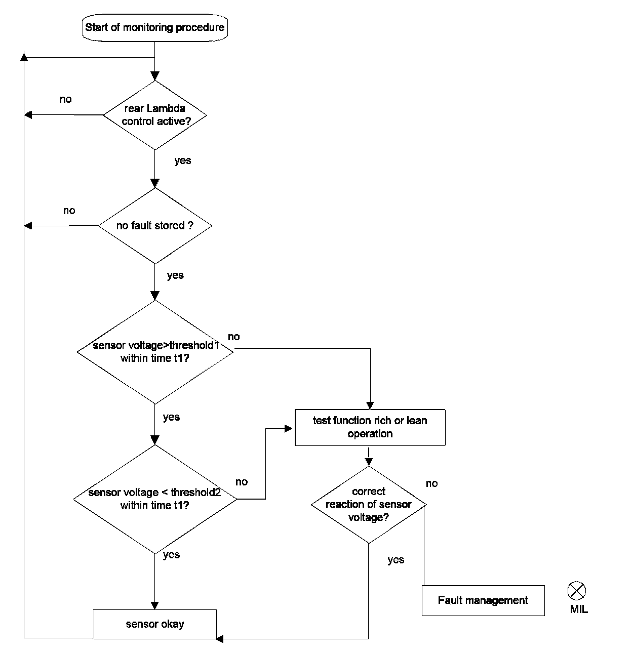
In case the rear O2 sensor readiness is given an certain sensor signal is expected. If The sensor is bellow or above some signal thresholds, a fault will be stored.

.07.01.03 Chart(s) and flow chart(s)







Based on the sensor comparison malfunction will be detected if:
- front sensor near lambda = 1 and rear sensor shows > 0.7V or < 0,3 V
- front sensor lean (lambda > 1.05) and rear sensor rich (>0.7 V)
- front sensor rich (lambda > 1.05) and rear sensor lean (<0.3 V)
- rear sensor is not oscillation at reference point (e.g.0.6 V)
- during fuel cut off rear sensor signal goes not under threshold (e.g. 0.2 V)

Front O2 Sensor Heater Coupling Monitoring
DTC's P0130
Threshold 1 Malfunction signal change / msec; typical value: 2 (V/ms)
Threshold 2/3 typical value: 200 degrees C / 25sec
Threshold 4 Monitor time length: 30 amplitudes







Front O2 Sensor Response Check
DTC's P0133
Threshold 1 Malfunction criteria
Limit Monitor time length 30 amplitudes







Rear O2 Sensor Oscillation check
DTC's P0139
Threshold 1 and 2 Malfunction Criteria; typical values: 0.58 .. 0.6V
Limit Monitor time length 30 amplitudes







Rear O2 Sensor Fuel Cut Off Check
DTC's P0139
Time t1 Duration of fuel cut off phase; Typical value 5s
Threshold Malfunction criteria; typical value: < 0.2V







.07.02.00 Oxygen Sensor Heater Monitoring

.07.03.01 General description (ASIC CJ 110)
For proper function of the Lambda sensor, the sensor element must be heated.

.07.02.02 Monitor function description

Linear Oxygen sensor upstream catalyst
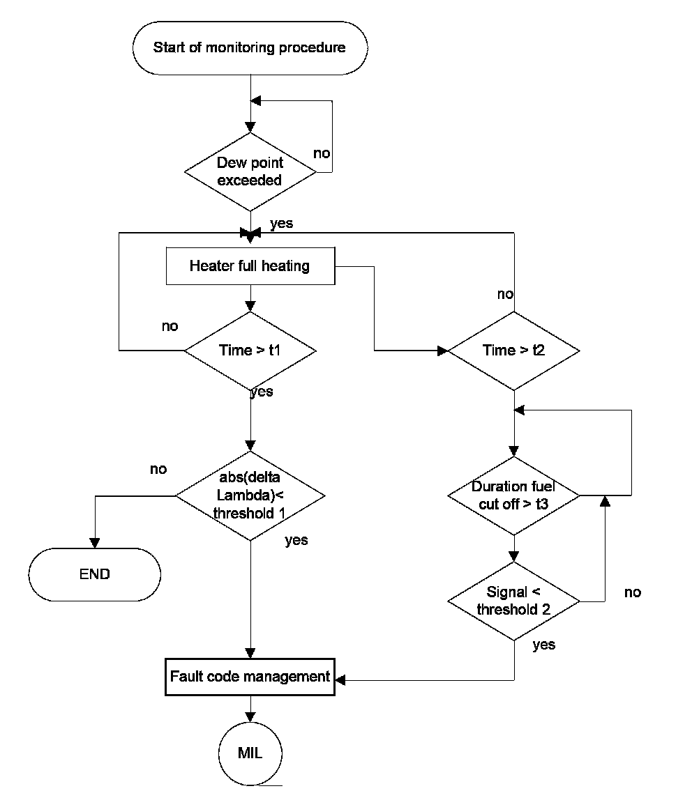
Any fault in regard to sensor heater will either result in a lost or in a delay of sensor readiness. The diagnosis measures the time between the heater is switched on and the oxygen sensor readiness. The sensor readiness is indicated by a corresponding sensor voltage variation.

Oxygen sensor downstream catalyst (2 point sensor)
For diagnostic of the sensor heater a specific current pulse is supplied via a load resistance and the voltage is measured. The intern resistance of the sensor heater is calculated with the voltage deviation. The result will be compared with a reference map resistance which considers ageing and sampling deviations. In case of internal resistance > map resistance the diagnosis stores a fault and the MIL will be illuminated.

07.02.03 Chart(s) and Flow Chart(s)

Oxygen Sensor Heater Upstream Catalyst
DTC's P0135
Time t1/t2 Duration full heating ; typical value 25 s / 70 s
Time t3 Duration fuel cut off ; typical value 3 s
Threshold 1 Malfunction criteria; delta lambda
Threshold 2 Malfunction criteria; sensor voltage







Oxygen Sensor Heater downstream Catalyst
DTC's P0141
Enable criteria Modelled exhaust temperature, IAT
Ri < Rmap Comparison of actual and calculated resistance







.07.03.00 Calibrations with ASIC CJ 125/120

.07.03.01 General Description
The Lambda control consists of a linear Oxygen sensor upstream catalyst and a 2 point oxygen sensor downstream catalyst.

.07.03.02 Monitor function description

The following checks will be performed on the linear oxygen sensor upstream catalyst:

Rationality Check
Any deviation from the characteristic curve of oxygen sensor upstream catalyst due to poison, ceramic cracks, characteristic shift down (CSD) or a leakage between both Oxygen sensors will be detected by the control loop downstream catalyst and by comparison of the sensor signals.
The integrator value of the second control loop detects small shifts of the sensor characteristic to lean or to rich. The signal comparison during steady state conditions quickly detects major deviations in sensor characteristics caused by serious faults (e.g. ceramic cracks).
For the fault decision the downstream Oxygen sensor has to be checked too (Oscillation and/or fuel cut-off check).

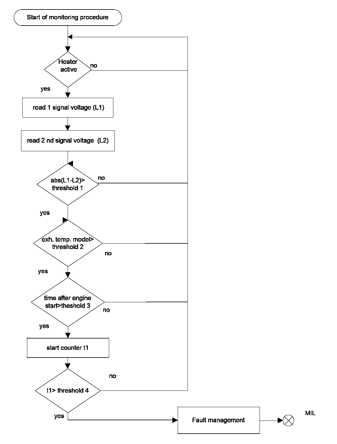
Heater Coupling Check
This monitoring function will detect any short circuits between sensor heater and the Nernst cell of the Oxygen sensor by watching the Lambda signal. The Lambda value variation is checked by the ECM. The heater is operated by a pulsating signal with a frequency of two Herz. The sensor signal characteristic is checked for noises with a significant level and a frequency of the heater operation. If the level of noises is greater than a threshold, a low resistance short-cut between heater and pump current or the current of the Nernst cell is detected.

Dynamic Check
Any change in the dynamic behaviour of the Oxygen sensor due to ageing, heater fault or contamination will be detected by check of actual amplitude ratio check with stored values.

Wire and IC-Check
The hardware of the Oxygen sensor consists of an IC (CJ 125) with the capability of self-diagnostics. The self-diagnostic functions of the IC detects communication faults between ECM and the sensor, insufficient voltage supply, shorts in the sensor lines to ground and to battery.
Open wire on the four sensor lines, adjustment line (IA), virtual mass line (VM), pump current line (IP) and Nernst voltage (UN) will be detected by a system plausibility check. The evaluations of the system plausibility is based on sensor voltage, internal resistance, target Lambda, actual Lambda and the reaction of the controller.

The following checks will be performed on the oxygen sensor downstream catalyst:

Oscillation Check
The function checks whether the sensor output voltage of the oxygen sensor downstream catalyst always remains above or below a specified threshold.

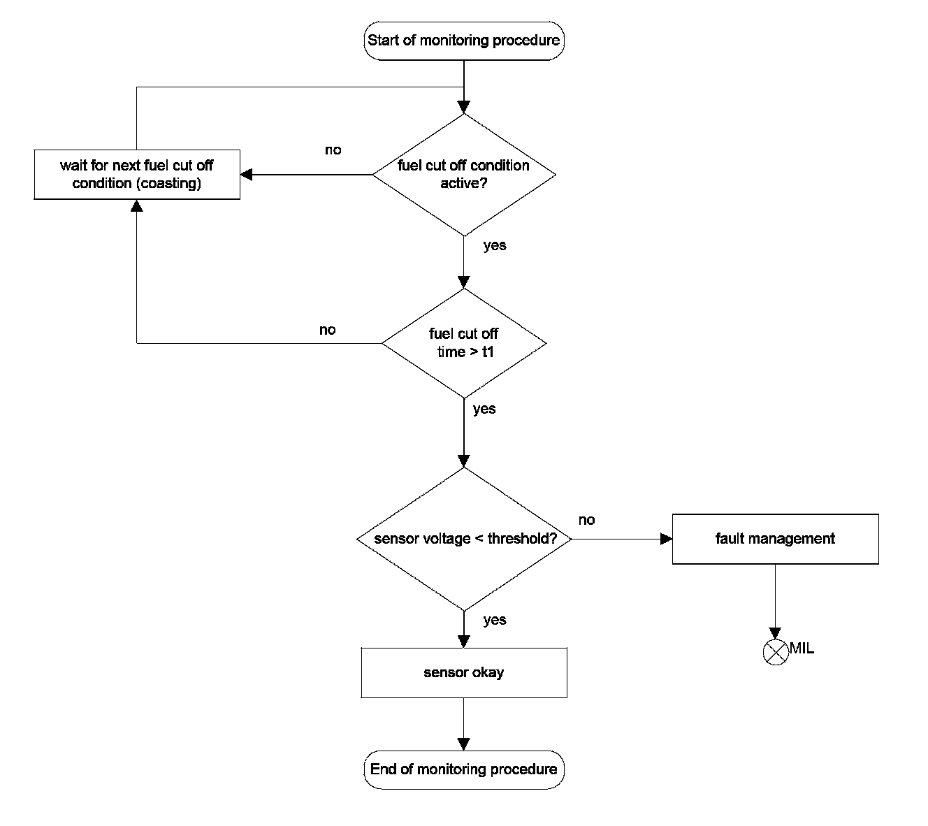
Fuel cut off Check
During coasting, the ECM is monitoring the downstream sensor voltage, which has to go below a specific lean threshold. The diagnostic is enabled if coasting was detected for a specific time.

Signal check, Short to battery check and signal activity check
In case the rear O2 sensor readiness is given a certain signal voltage is expected. If the sensor is bellow or above some signal thresholds, a fault will be stored.

.07.03.03 Chart(s) and Flow Chart(s)
Flow chart: Rationality Monitoring (Oxygen Sensor Upstream Catalyst)







Flow chart: Oscillation Monitoring (Oxygen Sensor Downstream Catalyst)







Flow Chart: Fuel Cut-Off Monitoring (Oxygen Sensors Downstream Catalysts)

See other calibrations.


.07.04.00 Oxygen Sensor Heater Monitoring (ASIC CJ 125/120)

.07.04.01 General description
For proper function of the Oxygen sensors, the sensor element must be heated up. The heating up is controlled by the heater control.

.07.04.02 Monitor function description

Linear Oxygen sensor upstream catalyst
Any fault in regard to sensor heater will either result in a lost or in a delay of sensor readiness.

Oxygen sensor downstream catalyst (2 point sensor)
For diagnostic of the sensor heater a specific current pulse is supplied via a load resistance and the voltage is measured. The intern resistance of the sensor heater is calculated with the voltage deviation. The result will be compared with a reference resistance map which considers ageing and sampling deviations. In case of internal resistance > map resistance the diagnosis stores a fault and the MIL will be illuminated.

.07.04.03 Chart(s) and Flow Chart(s)

Flow Chart: Oxygen Sensor Heater Control Upstream Catalyst







Flow Chart: Oxygen Sensors downstream catalyst

See other calibrations

.07.05.00 SULEV applications

.07.05.01 General description
The Lambda control consists of a linear Oxygen sensor (LSU) upstream catalyst and two Oxygen sensors (LSF1 and LSF2) downstream front catalyst and post main catalyst. The control loops downstream catalysts correct deviations of the upstream oxygen sensor (LSU).
All three sensors are monitored by several single monitoring procedures under the following basic conditions.

.07.05.02 Monitor function description

The following checks will be performed on the linear oxygen sensor (LSU) upstream catalyst:

Plausibility Check
Any deviation from the characteristic curve of oxygen sensor upstream catalyst due to poison, ceramic cracks, characteristic shift down (CSD) or a leakage between booth Oxygen sensors (LSU and LSF 1) will be detected by the control loop downstream catalyst and by comparison of the sensor signals.
The integrator value of the second control loop detects small shifts of the sensor characteristic to lean or to rich. The signal comparison during steady state conditions quickly detects major deviations in sensor characteristics caused by serious faults (e.g. ceramic cracks).
For the fault decision the Oxygen sensor downstream the first portion of the catalyst has to be checked too (Oscillation and/or fuel cut-off check).

Heater Coupling Check
This monitoring function will detect any short circuits between sensor heater and the Nernst cell of the Oxygen sensor by watching the Lambda signal. The Lambda value variation is checked by the ECM. The heater is operated by a pulsating signal with a frequency of two Herz. The sensor signal characteristic is checked for noises with a significant level and a frequency of the heater operation. If the level of noises is greater than a threshold, a low resistance short-cut between heater and pump current or the current of the Nernst cell is detected.

Dynamic Check
Any change in the dynamic behavior of the Oxygen sensor due to aging, heater fault or contamination will be detected by watching the slope of the Lambda value during the switch from lean to rich fuel mixture (natural frequency control of fuel mixture active). If the slope of the sensor signal exceeds a specific value the monitoring function is calculating the ratio of actual Lambda slope versus target Lambda slope. If a specific numbers of those slope ratios are less than a threshold, a fault is detected.

Check for Sensor at ambient air (out of exhaust system)
Under the condition of active injection valves and a Lambda value of < 1.6, a voltage significant less than 4.2 V is expected at the self-diagnostic IC of the LSU.

Wire and IC-Check
The hardware of the Oxygen sensor consists of an IC (CJ 125) with the capability of self-diagnostics. The self-diagnostic functions of the IC detects communication faults between ECM and the sensor, insufficient voltage supply, shorts in the sensor lines to ground and to battery.
Open wire on the four sensor lines, adjustment line (IA), virtual mass line (VM), pump current line (IP) and Nernst voltage (UN) will be detected by a system plausibility check. The evaluations of the system plausibility is based on sensor voltage, internal resistance, target Lambda, actual Lambda and the reaction of the controller.

The following checks will be performed on the oxygen sensors (LSF1 and LSF2) downstream catalyst:

Oscillation Check
The function checks whether the sensor output voltage of oxygen sensors (LSF 1 and LSF2) downstream catalyst always remains above or below a specified threshold.

The second control loop is designed as a natural frequency control and based on the Oxygen sensor (LSF1) post front catalyst. The voltage of the LSF1 triggers the change of fuel mixture. If the trigger point is not crossed although the control loop is closed, a timer is started. In case of no signal change within a specific time, ECM enforces a specific mixture change while watching Oxygen sensor (LSF1) voltage.

In case of Oxygen sensor (LSF1) signal shows permanently lean voltage, ECM is forcing an enrichment of mixture. If sensor voltage shows still lean, a stuck low fault is detected.

In case of Oxygen sensor (LSF1) signal shows permanently rich voltage, ECM enables lean out of mixture. If sensor voltage shows still rich, ECM is watching the sensor signal during the next coasting condition. In case of no signal change during coasting, a stuck high fault is detected.

The third control loop is designed as commanded control and based on the Oxygen sensor (LSF2) post main catalyst. The controller maintains an optimal constant voltage of the third control loop. The target voltage depends on the operating point and is taken from a map. During active control, the target voltage switches between rich and lean. In case of no reaction of the Oxygen sensor (LSF2) output according the commanded control, ECM is forcing the same enrichment/ lean out of fuel mixture in order to monitor the sensor output voltage.

Fuel cut off Check
During coasting, the ECM is watching the downstream sensor voltage, which has to go under a specific lean threshold. The diagnostic is enabled if coasting was detected for a specific time and the integrated air mass exceeds a specific threshold.

Offset monitoring Oxygen sensor (LSF1) downstream first portion of the catalyst
If the integral portion of the third control loop is exceeding a specific threshold while commanded control is active, an offset fault for the Oxygen sensor post front catalyst is detected.
Monitoring of electrical errors of sensor upstream and downstream catalyst

Implausible voltages
ADC-voltages exceeding the maximum threshold VMAX are caused by a short circuit to UBatt.
ADC-voltages falling below the minimum threshold VMIN are caused by a short circuit of sensor signal or sensor ground to ECM ground.
An open circuit of the sensors (upstream and downstream catalyst) can be detected, if the ADC-Voltage is remaining in a specified range after the sensor has been heated.

.07.05.03 Chart(s) and flow chart(s)







Flow chart: Plausibility Monitoring (LSU O2 Sensor Upstream Catalyst)
SULEV applications







Flow chart: Oscillation Monitoring (LSF1/2 O2 Sensor Downstream Catalyst)







Fuel Cut-Off Monitoring (LSF1/LSF2, Oxygen Sensors Downstream Catalysts







Oxygen Sensors Monitor Heater Coupling (LSF1 / LSF2)







.07.06.00 Oxygen Sensor Heater Monitoring (SULEV)

.07.06.01 General description
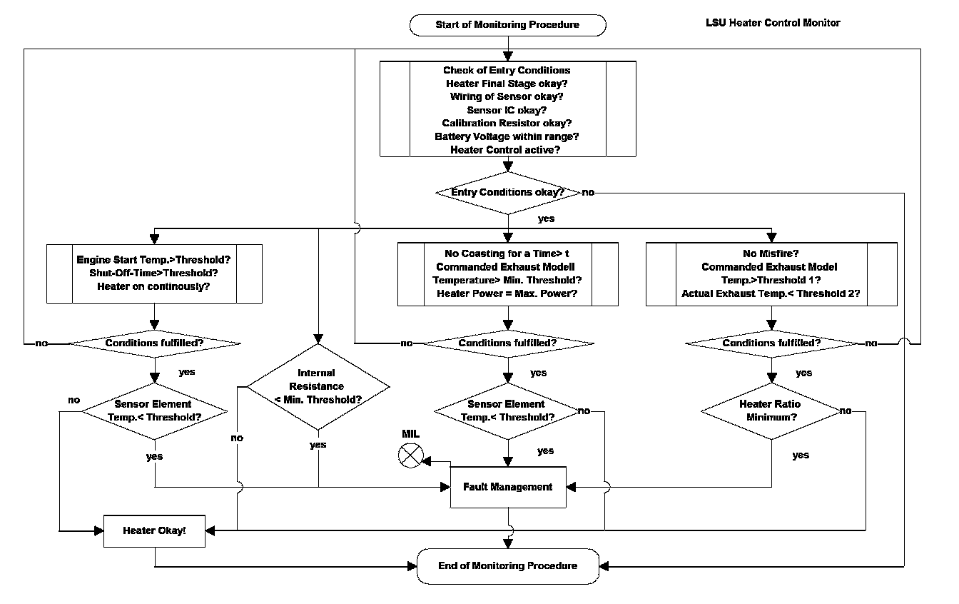
For proper function of the Oxygen sensors, their ceramic elements must be heated. A non-functioning heater delays or prevents either the sensor readiness (LSU) or the proper signal output (LSF1/LSF2) for closed loop control and thus influences emissions.

Oxygen sensor upstream catalyst (LSU)
The heater control loop is integrated within the oxygen sensor hardware and has to achieve a target temperature of about 750 degrees C of the ceramic element.

Oxygen sensors downstream catalysts (LSF1 and LSF2)
For diagnostic of the sensor heater a specific current pulse is supplied via a load resistance and the voltage is measured. The intern resistance of the sensor heater is calculated with the voltage deviation. The result will be compared with a reference map resistance, which considers aging and sampling deviations. In case of internal resistance > map resistance the diagnosis stores a fault and the MIL will be illuminated.

.07.06.02 Monitor function description)

Monitoring Structure (Oxygen sensor upstream catalyst)







Characteristics: - Switch on of sensor heater is ECM controlled.

Monitoring Structure (Oxygen Sensor Downstream Catalyst)







.07.06.03 Chart(s) and Flow Chart(s)

Flow Chart: LSU, Oxygen Sensor Heater Control Upstream Catalyst (SULEV calibration)







Flow Chart: LSF1/LSF2, Oxygen Sensors downstream catalyst
SULEV applications