Operation CHARM: Car repair manuals for everyone.
Manuals through 2025 now available!

Our trusted friends have launched a new website named LEMON, which has newer manuals. It also contains all the CHARM manuals.

LEMON is the spiritual successor to CHARM, I recommend you try it!

Link: lemon-manuals.la or lemon-manuals.org.ua

(Some people have issue connecting. LEMON is investigating. For now, use Firefox or change your DNS server)

Or, hide this message: temporarily or permanently

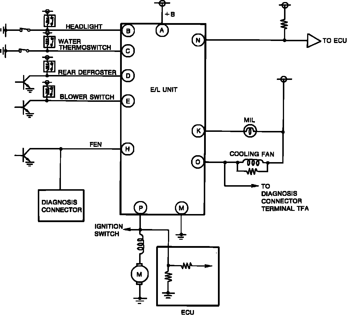
Electric Load Sensor: Description and Operation

Electrical Load Control System:






PURPOSE
Signals ECU to compensate idle speed when certain electrical devices cause extra engine load.

LOCATION
Behind right kick panel, next to ECU.

OPERATION
When switched "ON," these loads cause E/L unit to signal ECU to raise idle speed through its control of idle air control system:

^ Blower fan control at 3rd position or higher
^ Headlights "ON"
^ Rear window defroster "ON"
^ Fan motor water thermoswitch "ON"